BTC/USD-2.22%
ETH/USD-3.26%
LTC/USD-2.4%
ADA/USD-3.2%
SOL/USD-3.14%
XRP/USD-2.16%La unidad de almacenamiento de Filecoin se denomina sector (Sector). Los amigos que entienden la estructura de los discos duros tradicionales deberían estar más familiarizados con este término.La unidad de almacenamiento más pequeña de los discos duros tradicionales se llama Sector. Para probar el almacenamiento de Sector, Filecoin ha llevado a cabo una serie de procesamientos, los legendarios P1/P2/C1/C2. Durante el procesamiento, el cálculo de un Sector generará varios archivos y eventualmente se generará una réplica. ¿Cómo se organizan los archivos relacionados? ¿De qué archivos se compone la memoria caché y qué tamaño tienen? Este artículo analiza estos procesos y la lógica desde una perspectiva de almacenamiento.
La lógica de la gestión del almacenamiento de Filecoin se implementa principalmente en el proyecto de sector-almacenamiento. Antes de comprender en profundidad la lógica de almacenamiento del sector, hablemos de Worker y Manager.
01 Términos relacionados
Trabajador: maneja los servicios P1/P2/C1/C2 El trabajador se divide en dos tipos: trabajador local y trabajador remoto. El trabajador local maneja el procesamiento del servicio local, el trabajador remoto admite el procesamiento del servicio remoto
Gerente: administre varios trabajadores
Programador: programador, programa varios trabajadores, un gerente generalmente tiene un programador
Tienda - Sector sistema de almacenamiento
02 Almacenamiento sectorial
Los archivos relacionados con el procesamiento del sector se almacenan en la Tienda. La tienda se configura a través de sectorstore.json:

CanSeal indica que Store se puede utilizar para Seal (almacenamiento de archivos temporales relacionados con Seal), y CanStore indica que Store puede almacenar de forma persistente el resultado de Seal (réplica). El peso es el peso, que se utiliza cuando se seleccionan varias tiendas. ID es el número UUID de la Tienda.
Reunión de la Reserva Federal: "poca evidencia" de que las presiones inflacionarias están retrocediendo: noticias del 18 de agosto, las actas de la reunión de la Reserva Federal mostraron que los participantes acordaron que había "pocas pruebas" de que las presiones inflacionarias estaban retrocediendo y que tomaría bastante tiempo para resolver el problema. Los participantes señalaron que las lecturas de las expectativas de inflación a corto plazo eran "consistentes" con las expectativas a más largo plazo estancadas en el 2 por ciento. Los participantes "enfatizaron" que la desaceleración de la demanda "desempeñaría un papel importante" en la reducción de la inflación. (Prensa financiera asociada) [2022/8/18 12:32:35]
Hay tres tipos de almacenamiento en un Almacén, correspondientes a tres directorios: sin sellar (archivos sin sellar), caché (archivos de caché) y sellado (archivos sellados).
03 Trabajador y tienda
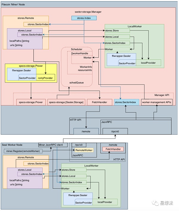
Esta imagen en el LÉAME del proyecto sector-almacenamiento es una buena explicación de los diversos módulos del sector almacenamiento y su relación:

La imagen completa se divide en partes superior e inferior: la parte superior es el administrador y la parte inferior es el trabajador remoto. El Gerente incluye un Trabajador Local. stores.Index es el índice de todo el almacenamiento del Sector. Scheduler, en el medio de la parte superior, gestiona todos los Trabajadores y programa el almacenamiento relacionado con el Sector.
Las API de administración de trabajadores implementan la administración remota de trabajadores a través de la interfaz jsonRPC de /rpc/v0. La operación de recuperación del almacenamiento se realiza a través de la API HTTP de /remote. En pocas palabras, el archivo se transfiere. specs-storage.Prover/Sealer/Storage es la interfaz expuesta por Manager, que realiza la prueba, el sellado y el almacenamiento del Sector.
Deutsche Bank: mercado de capitales de 2022 "10 temas principales": según las noticias del 26 de diciembre, Deutsche Bank enumeró 10 temas principales del mercado de capitales en 2022. Entre ellos: 1. Economía sobrecalentada, 2. Nueva epidemia de la corona, 3. Mercado laboral e inflación, 4. Eficiencia de activos empresariales, 5. Exceso de inventario, 6. Antimonopolio, 7. ¿Se acabará el mito del mercado de valores, 8 .Carrera espacial, 9. Moneda digital del banco central, 10. Los bonos ESG se generalizan. Entre ellos, al hablar de la moneda digital del banco central, Deutsche Bank dijo que en los próximos dos años, los principales bancos centrales pueden emitir una moneda digital común. Creemos que la gran mayoría de los países tendrán monedas digitales de bancos centrales (CBDC) dentro de los próximos cinco a seis años. Es probable que las economías emergentes se desarrollen más rápido y tengan tasas de penetración más altas en este sentido que las economías desarrolladas. [2021/12/26 8:04:31]
Cada Trabajador conectado al Administrador sincronizará su memoria/CPU y la información de la memoria de video con el Administrador. Cuando el Programador recibe una nueva solicitud, seleccionará el Trabajador más adecuado de los Trabajadores actuales para procesar la solicitud de acuerdo con el tipo de solicitud (Tarea) y los requisitos de recursos. Cómo seleccionar un Trabajador, amigos interesados, pueden verificar la lógica relevante del selector.
Desde la perspectiva del almacenamiento, reorganice estas relaciones:

Tome un Gerente conectando a dos Trabajadores como ejemplo. El trabajador solo puede sellar, pero no almacenar. Para mostrar más claramente la transmisión de datos entre Trabajadores, el primer Trabajador solo hace Precommit1, y el segundo Worker hace Precommit2 y Commit.
04 Tarea de sellado
Para entender Seal Task, lo mejor es compararlo con la gestión estatal de Sector. Para aquellos que no estén familiarizados con la gestión del estado del Sector, pueden consultar los artículos anteriores:
Filecoin - Lógica de gestión del estado del sector

A continuación, mire los cambios en los datos almacenados correspondientes a cada Tarea de Sello.
Si el trabajador de la izquierda recibe la tarea, la tarea AddPiece creará los datos originales en el directorio abierto.

La etapa PreCommit1, denominada P1, calcula varias capas de datos para el algoritmo SDR. Si el sector es 32G, se deben calcular 11 capas. Para aquellos que no están familiarizados con el algoritmo SDR, pueden leer los artículos anteriores:
Después de PreCommit1, los datos generados se almacenan en caché:

Precommit2
La etapa de PreCommit2, denominada P2, genera Réplica, calcula Hash de columna y genera el árbol Merkle (tree_d, tree_c, tree_r_last). Debido a que P2 no es procesado por el mismo Worker, debe transmitirse al Worker correspondiente antes del procesamiento, y los resultados del procesamiento también se almacenan en la memoria caché:

Después de que Commit genera una prueba, ingresa al estado Finalizar, que puede entenderse como "archivo". Debido a que no hay capacidad de almacenamiento en el trabajador, los datos que no necesitan conservarse se eliminan y los datos que deben almacenarse de forma persistente se transmiten de vuelta al administrador.

05 Capacidad de almacenamiento de datos
Tomando el Sector 32G como ejemplo, los datos que deben almacenarse durante el procesamiento son los siguientes:
Datos sin procesar - 32G
Merkle de datos sin procesar - 32G
Capa P1 - 32*11G
P2 - Hash de columna &tree_c - 32*2G
P2 - Réplica y tree_r_last - 32G + 9,2M*8
Total: un poco más de 512G.
06 Datos persistentes
Después de que Sector sea procesado por P1/P2/C1/C2, es decir, después del procesamiento de PoREP, los datos de Réplica y tree_r_last deben almacenarse de forma persistente. La razón por la cual los datos de tree_r_last deben almacenarse es que se utiliza PoSt. En particular, los datos de tree_r_last no son los datos completos del árbol de Merkle y se han eliminado los datos de algunas capas.
Sector 32G, el tree_r_last correspondiente se divide en 8 subárboles, y cada subárbol es un octree.Al almacenar de forma predeterminada, se ignoran las dos capas más bajas. Es decir, la cantidad de almacenamiento excluyendo los dos niveles más bajos es:

Por lo tanto, los datos de almacenamiento de cada subárbol son 4G*0,00223 = 9,13M.
En otras palabras, el índice de almacenamiento persistente del Sector es de alrededor de 1.0022.
Resumen:
La lógica de la gestión de almacenamiento de Filecoin se encuentra principalmente en el sector de almacenamiento. Las tareas de procesamiento del sector pueden ser completadas por varios trabajadores. La estructura del directorio de almacenamiento de cada Trabajador es coherente y los datos del Sector se pueden transmitir entre varios Trabajadores a través del servicio HTTP. Durante el procesamiento del sector, el requisito máximo de almacenamiento es de alrededor de 512G. La relación de almacenamiento persistente es 1,0022.
Tags:
El protocolo de disponibilidad y validez de Polkadot (AnV: Availability and Validity) permite que toda la red se fragmente de manera efectiva entre cadenas paralelas.
Había una vez Huang Feihong luchando por la hegemonía Las monedas fritas existentes, el rey puerro, luchan por la hegemonía Cuatro equipos, formar un grupo para abrir negro Juntos.
Golden Finance Blockchain News, 3 de agosto La plataforma de agregación es una plataforma que puede formar una relación directa con los usuarios. Puede proporcionar servicios a los usuarios con un costo mar.
La unidad de almacenamiento de Filecoin se denomina sector (Sector). Los amigos que entienden la estructura de los discos duros tradicionales deberían estar más familiarizados con este término.
Justo ahora, BTC protagonizó una aguja de cielo y tierra. A corto plazo, subió a alrededor de 12,150 dólares estadounidenses y luego cayó bruscamente. En solo 5 minutos, el precio se desplomó a alrededor de 10.
Jinjin Finance Blockchain, 13 de agosto Hoy, cada vez más personas están entusiasmadas con el protocolo hipotecario y el lanzamiento de Ethereum 2.0.
Como entrada básica para las transacciones de activos digitales.